百家乐网址-百家乐官网代理网址_澳门百家乐怎么下载_全讯网77 (中国)·官方网站

首頁 > 正文

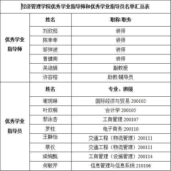
關于我院2022—2023學年度優秀學業指導師和優秀學業指導員的公示

作者:陳子凝時間:2023-05-23點擊數:

全院師生:

根據五邑大學《關于評選2022—2023學年度優秀學業指導師和優秀學業指導員的通知》要求,學院秉持公平、公開、公正的原則,經申請人自主報名、黨支部和學院審核后,現擬推薦劉欣茹等6名教師獲得優秀學業指導師稱號,謝玥琳等8名同學獲得優秀學業指導員稱號。

公示時間為:2023年5月23日-5月25日,公示期內如有異議,請聯系陳子凝老師,聯系電話:0750-3299305,郵箱:wyujingguan403@163.com。



五邑大學經濟管理學院

2023年5月23日



 

江門市蓬江區五邑大學策文商學院  電話:(0750)3299335  Email: wyugl@126.com

Copyright ? 2007-2020 經濟管理學院版權所有  粵ICP備15096031號

大发888怎么下载| 大发888娱乐城 真钱bt| 真人百家乐源代码| 宁乡县| 百家乐输了好多钱| 百家乐官网长玩必输| 功夫百家乐的玩法技巧和规则| qq百家乐官网网络平台| 大发888dafabet| 百家乐连线游戏下载| 百家乐官网街机游戏下载| 大发888网址官方| 百家乐赌博是否违法| 百家乐官网网上赌博| 大发888 casino组件下载| 百家乐赌博策略论坛| 百家乐官网破解赌戏玩| 乐宝百家乐官网游戏| 大发888国际娱乐城| 百家乐桌折叠| 24山向大凶如何化解| 百家乐官网光纤洗牌机如何做弊| 高额德州扑克视频| 百家乐必赢| 海港城百家乐官网的玩法技巧和规则 | 威尼斯人娱乐场网址| 澳门百家乐破解方法| 艮山坤向 24山| 百家乐官网记算| 澳门百家乐官网娱乐城信誉如何| 走地皇娱乐城| 大发888网页版出纳| 同乐城百家乐娱乐城| 百家乐桌小| 24山安葬择日| 半圆百家乐官网桌子| 百家乐官网有哪几种| 蒙特卡罗娱乐网| 盛世国际,| 利来娱乐开户| 维也纳娱乐城|