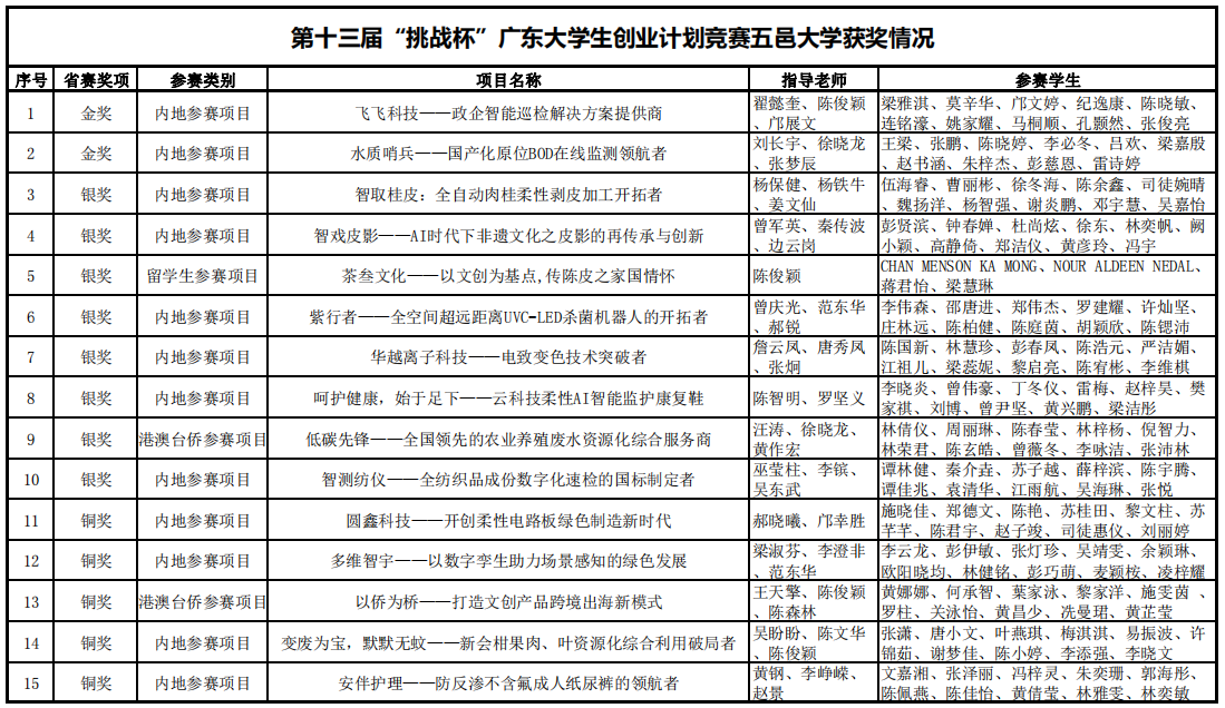
創業新時代,挑戰向未來。5月27日-29日,由共青團廣東省委員會、廣東省教育廳、廣東省科學技術廳、廣東省科學技術協會、廣東省學生聯合會共同主辦,廣東外語外貿大學、白云區人民政府承辦的第十三屆“挑戰杯”廣東大學生創業計劃競賽終審決賽落下帷幕。本次終審答辯以線上評審的方式進行,我校《飛飛科技——政企智能巡檢解決方案提供商》(項目學生負責人:梁雅淇,指導老師:翟懿奎、陳俊穎、鄺展文)、《水質哨兵——國產化原位BOD在線監測領航者》(項目學生負責人:王梁,指導老師:劉長宇、徐曉龍、張夢辰)等2個項目榮獲金獎,另有8個項目獲銀獎、5個項目獲銅獎。
據悉,從校內選拔賽到作品模擬路演答辯,再到省級終審決賽,歷時4個月,我校共推薦15個項目參評省賽(含內地大學生賽道12個、港澳賽道2個、留學生賽道1個),最終有10個項目進入終審決賽,入圍項目數在全省高校位居前十。賽前,校團委邀請了具有國賽和省賽評審經驗的9位專家,線上對所有參賽作品進行模擬路演和項目指導,并先后展開10輪培訓對作品進行打磨。終審決賽期間,校團委組織參賽師生代表線上集中觀看開幕活動、閉幕活動暨頒獎儀式,向創業先鋒學習,為“挑戰人”加油打氣。
接下來,校團委將繼續以“挑戰杯”系列競賽為抓手,努力推進大學生創新創業能力培養,助力大學生團隊開展科技創新基礎研究,幫助大學生參與創新實踐,為學校創新創業教育體系建設、為我省實施創新驅動發展戰略多做貢獻。


《飛飛科技——政企智能巡檢解決方案提供商》項目團隊

《水質哨兵——國產化原位BOD在線監測領航者》項目團隊

參賽師生代表合影留念

師生參加開幕式