為進一步拓展與港澳高校合作交流,豐富學生學習經歷,培養學生全球化視野,現將組織我校學生報名參加“澳門城市大學2024年度國際暑假班”“澳門理工大學2024年‘一國兩制’研習營”。按要求完成項目課程,無違紀違規情況,且獲得主辦方相關證書的學生,可根據學校學生第二課堂學分認定及管理辦法,獲得0.3個第二課堂學分。參加項目不得影響在校課程修讀及考試。將相關項目情況通知如下:
一、澳門城市大學2024年度國際暑假班GSI
(一)課程時間
2024 年 7 月 14 日(周日)至 8 月 3 日(周六),三周時間內選擇其中任意一周(期):
第一期:7月14日至7月20日
第二期:7月21日至7月27日
第三期:7月28日至8月3日
(二)課程主題
暑期課程包括葡語國家商業活動的開展、創新設計、人工智能應用、社會工作坊、微觀經濟學等橫跨法學、教育學、金融學、人文社會科學、數據科學等學院開設的27門本科生、碩士生課程,所有課程皆可根據具體需求定向定制,歡迎咨詢。
具體課程詳見附件2和3。
(三)上課地點
澳門城市大學校區內。
(四)課程費用
每課程每學員 7000 港幣,包括:
1. 學術及專業課程
2. 參訪及體驗學習
3. 澳門接送機服務
4. 開課儀式與結課儀式
5. 歡迎晚宴
6. 澳城大簽發的結課證書
7. 澳城大宿舍
(上述收費標準不包括“基于 AI 人工智能的語言測試和評估-當前和未來的挑戰與機遇”課程)
(五)住宿
在澳門城市大學 24 小時安保學生宿舍。房型為兩到三人間。
二、澳門理工大學2024年“一國兩制”研習營
(一)活動特色
1. 拓展赴澳門交流研習平臺,厚植內地學子家國情懷;
2. 親身感受澳門回歸祖國后的歷史性巨變,更多了解“一國兩制”在澳門的成功實踐,更多理解“一國兩制”與實現中華民族偉大復興中國夢的內在聯系;
3. 更好認識澳門在中國近現代走向世界中的獨特作用,以及對中西文化交流的促進作用;
4. 更多知曉澳門基本法對保持澳門繁榮穩定的保障作用,以及澳門經濟制度對澳門產業發展的助推作用;
5. 參觀基本法紀念館等愛國愛澳教育基地,更多感悟澳門與祖國緊密相連的命運共同體關系;
6. 游覽大三巴、媽閣廟等歷史名勝古跡及黑沙海灘,觀賞澳門世界文化遺產和葡式風格建筑以及澳門八景之一的 “黑沙踏浪”;
7. 提升參與者的出行自理、自我管理、團隊合作、觀察思考等綜合能力,增強投身強國建設的責任感和使命感;
8. 了解澳門高等教育及體驗澳門的大學生活。
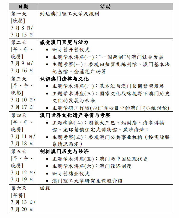
(二)活動安排(如有微調,以實際安排為準)

(三)活動費用及說明
1. 項目費用為澳門元6,000/人,須于2024年5月15日或之前按澳門理工大學指定的方式付款。
2. 費用包括研習營主題講座費、活動費、參觀費、在澳門研習期間住宿費(入住大學宿舍)、指定膳食、文化導賞、參觀活動涉及用車的大巴費。
3. 費用不包含來澳及離澳的跨境交通費、辦理旅游證件及/或簽證費用、旅游保險、自費活動以及個人消費。因個人責任引致之損壞賠償、因個人糾紛引致之責任及賠償等一切開支由參加者自行承擔。
三、申請條件
1.全日制本科生、研究生,須年滿18周歲。
2.遵紀守法,自覺維護國家形象和學校名譽。
3.道德品質好,身心健康,能順利完成學習任務。
四、報名方式及注意事項
1. 報名者須提交報名表、身份證及旅游證件副本(有效期必須由出發日期起計最少尚有6個月)。
2. 僅接受于2024年7月8日已年滿18周歲人士報名。
3. 參加者須自行辦理旅游證件及/或簽證手續、安排跨境交通、購買合適的旅游保險。
4. 參加者在參與研習營期間必須注意個人行為/紀律,遵守澳門當地法律、大學相關規定,并遵從工作人員的指引和安排;違規者將須承擔有關責任。
6. 主辦單位保留對活動之修改、變更及取消的權利。
7.報名辦法:
請如實填寫附件《五邑大學學生赴國(境)外交流申請表》,以及相關項目報名申請表,電子表格提交到指定郵箱wyuohmta@163.com,郵件請注明“姓名+項目名稱”;紙質表格提交到南主樓619港澳臺事務辦公室。報名截止時間為2024年4月12日。
五、咨詢方式
3296356 林老師、梁老師
港澳臺事務辦公室
2024年3月28日