一、開展時間
2025 年 7 月 7 日- 12 日
二、 活動特色
u 拓展赴澳門交流研習平臺,厚植內地學子家國情懷;
u 親身感受澳門回歸祖國后的歷史性巨變,更多了解“一國兩制”在澳門的成功實踐,更多理解“一國兩制”與實現中華民族偉大復興中國夢的內在聯系;
u 更好認識澳門在中國近現代走向世界中的獨特作用,以及對中西文化交流的促進作用;
u 更多知曉澳門基本法對保持澳門繁榮穩定的保障作用,以及澳門經濟制度對澳門產業發展的助推作用;
u 參觀基本法紀念館等愛國愛澳教育基地,更多感悟澳門與祖國緊密相連的命運共同體關系;
u 感受澳門獨特魅力,觀賞世界文化遺產和葡式風格建筑以及本澳八景之一的 “黑沙踏浪”;
u 提升參與者的出行自理、自我管理、團隊合作、觀察思考等綜合能力,增強投身強國建設的責任感和使命感;
u 了解澳門高等教育及體驗澳門的大學生活。
三、 對象
為內地高等院校的師生及有興趣人士赴澳參營。
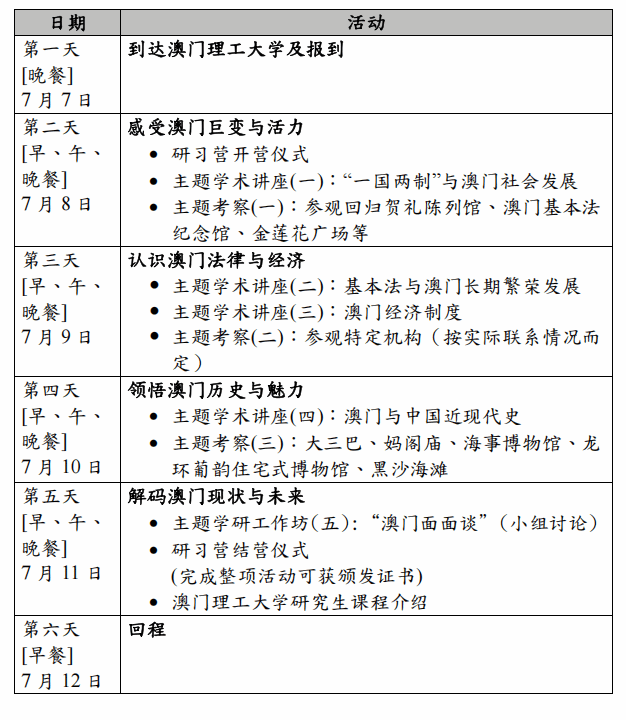
四、活動安排(如有微調,以實際安排為準)

五、活動費用及說明
1. 項目費用為澳門元 6,000.00/人,研習營報名日期由即日起至 2025年 5 月 15 日止,參加者須于收到繳費通知后兩周內按澳門理工大學指定的方式付款。
2. 費用包括研習營主題講座費、活動費、參觀費、在澳門研習期間住宿費(入住大學宿舍)、指定膳食、文化導賞、參觀活動涉及用車的大巴費。
3. 費用不包含來澳及離澳的跨境交通費、辦理旅游證件及/或簽證費用、旅游保險、自費活動以及個人消費。因個人責任引致之損壞賠償、因個人糾紛引致之責任及賠償等一切開支由參加者自行承擔。
六、報名方式及注意事項
1.報名者須先填寫《五邑大學學生對外交流項目申請表》,并提交至學校港澳臺事務辦公室(南主樓617室)。
1.報名者須于5月15日前通過澳門理工大學網上報名系統提交報名表、身份證、有效學生證及旅游證件副本(有效期必須由出發日期起計最少尚有 6 個月)。
2.僅接受于 2025 年 7 月 6 日已年滿 18 周歲人士報名。
3.參加者須自行辦理旅游證件及/或簽證手續、安排跨境交通、購買合適的旅游保險。
4.參加者入境澳門后自行前往澳門理工大學報到,離澳時自行前往出境口岸。
5.參加者在參與研習營期間必須注意個人行為/紀律,遵守澳門當地法律、澳門理工大學相關規定,并遵從工作人員的指引和安排;違規者將須承擔有關責任。
6.因個人原因取消參與或中途退出者須以書面形式通知主辦單位。所有已繳付費用一概不予退還,且不得轉予他人或改作繳付其它項目之用。
7.主辦單位保留對活動之修改、變更及取消的權利。
七、查詢及聯絡方式
詳情可咨詢:
1.五邑大學港澳臺事務辦公室 林老師:0750 3296190
2.澳門理工大學“一國兩制”研究中心
https://www.mpu.edu.mo/zh/index.php
電話:(853)8399 8712/ 8399 8701
電郵:beupds@mpu.edu.mo