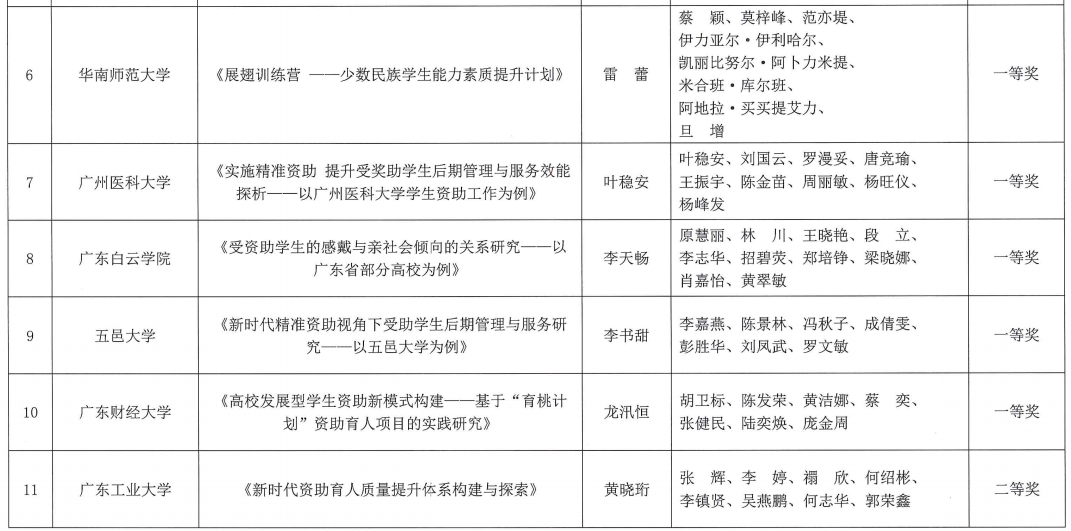
為提升學生資助工作理論研究和實踐探索水平,促進學生資助工作專業化、科學化發展,廣東省高校獎學助學工作專業委員會于去年組織開展了2020年廣東省高校學生資助工作課題研究和優秀成果評選活動。經學校推薦、專家評審等環節,我校文學院李書甜老師主持的《新時代精準資助視角下受助學生后期管理與服務研究——以五邑大學為例》資助工作課題獲得一等獎,智能制造學部夏燕文老師主持的《基于“立德樹人”根本任務的資助育人質量提升體系構建與探索》資助工作課題獲得二等獎。本次評選活動一等獎全省10項、二等獎15項,并對一等獎、二等獎分別給予5000元和3000元的課題獎勵經費,我校推薦的兩項課題均獲獎勵。
與此同時,為進一步總結經驗、激勵先進,調動全省學生資助工作者的積極性和創造性,經廣東省高校獎學助學工作專業委員會研究,于2020年12月在全省高校開展2020年學生資助先進工作者評選活動。經個人自薦、基層黨組織推薦、學生處審核及專家評審等環節,我校經濟管理學院黎淑貞老師和智能制造學部夏燕文老師獲得“2020年度廣東省高校學生資助先進工作者”稱號。
多年來,我校學生資助工作者深入貫徹黨的教育方針,認真落實國家和政府各項學生資助政策,開拓進取,真抓實干,為推進學生精準資助、深化育人成效作出了積極貢獻。希望廣大學生資助工作者再接再厲,助力我校資助工作邁上新的臺階!(文/圖 學生工作部(學生處))

一等獎課題:《新時代精準資助視角下受助學生后期管理與服務研究——以五邑大學為例》(負責人:李書甜)

二等獎課題:《基于“立德樹人”根本任務的資助育人質量提升體系構建與探索》(負責人:夏燕文)